![]() Een Hybride 0V1 rechtuit ontvanger De beste eigenschappen van buis en transistor in 1 ontwerp gecombineerd |
|
Omdat het bouwen van steeds weer een zender op het laatst ook
gaat vervelen heb ik vandaag maar eens weer een radio gebouwd .
Ditmaal maar eens een hybride , dus met een buis en een IC ,
scheelt in ieder geval een uitgangs trafo en je hebt niet zoveel
spanning nodig , dit hele toestel werkt op een 12 volts trafotje
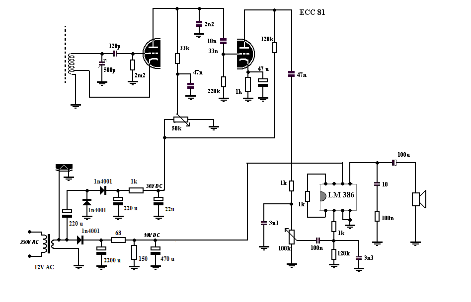
Ik heb hier een ECC 81 gebruikt als terug gekoppelde detector en
een LM 386 IC als audio versterker , toch goed voor een ruime 1
watt audio .
De gevoeligheid is boven verwachting , zelfs overdag hoor ik
diverse MG stations op de gebruikte ferriet antenne .
Nu is dat Hybride principe niets nieuws , veel autoradio's
gebruikten in de jaren 50 buizen en transistoren door elkaar
.oorspronkelijk gebruikten autoradio's
natuurlijk buizen , gewoon omdat er nog geen transistoren
bestonden . De eerste transistor stamde uit 1948 , autoradio's
werden al gebouwd vanaf het
begin van de jaren 30 . Voor die oude radio's had je een hoge
spanning nodig zo rond de 250 volt . Niet aanwezig in een auto ,
dus die moest dan even gemaakt worden . Autoradio's gebruikten
daarvoor een vibrator , nee niet dat vrouwen ding maar een soort
trillend relay welke van de 6 of 12 volt gelijkspanning een
wisselspanning maakte welke dan met een trafo omhoog gebracht
werd naar 250 volt om dan met nog een paar contakten op diezelfde
vibrator weer te worden gelijkgericht . Nu had dat wel een flink
nadeel , die vibrator was erg onderhouds intensief , door de
voortdurende vonken tussen de kontakten was de levensduur meestal
maar een jaar en soms minder . Verder was het zelf ook nagal een
krachtige vonkzender welke behoorlijk wat storing veroorzaakte .
Toen de transistor
was uitgevonden ging men dan ook al snel denken aan radio's met
transistoren , wat in het begin niet zonder problemen ging , een
versterker maken welke een redelijk vermogen aan een luidspreker
kon leveren wes tamelijk eenvoudig , het lukte aanvankelijk
echter niet om ook hoge frequenties met transistoren te
versterken , 50 tot 100 Kilohertz ging wel maar daarboven was het
snel afgelopen . Uit die tijd stammen de Hybride ontvangers ,
Autoradio's met een
transistor audio versterker en buizen in het ontvangerdeel . Er
werden zelfs korte tijd speciale buizen ontworpen welke goed
werkten op een anode spanning van 12 volt zodat het gebruik van
die storende vibrator kon vervallen . Voorbeelden zijn bv de ECC
87 , EF 87 en ECH 87 . Vooral die ECC 87 heeft het nog
vrij lang uitgehouden . Toen de transistortechniek al zover
gevorderd was dat ook MG ontvanger schakelingen met transistoren
goed werkten was het voor FM ontvangst rond de 100 M/c nog steeds
noodzakelijk om daarvoor de ECC 87 in te zetten . Pas met de
komst van de OC 170 en OC 171 was het mogelijk
"All Transistor " radio's te maken met ook FM ontvangst
Met dit hele verhaal in gedachten besloot ik maar eens een
hybride te gaan bouwen . Het zou een eenvoudige rechtuit
regenerative ontvanger moeten worden welke eenvoudig na te bouwen
moest zijn . De 1 krings rechtuit ontvanger is altijd al een
ontvanger geweest waar eenvoud en gevoeligheid goed samengaan .
wel heb je wat onderdelen nodig welke tegenwoordig steeds
moeilijker verkrijgbaar zijn , hoogspannings elko's , een
geschikte voedingstrafo en een luidsoreker uitgangstrafo . Dit
deed mij overwegen om ipv. een buizen eindtrap dan maar een IC te
gaan gebruiken , de bekende LM 386 heeft aan 9 volt genoeg om
voldoende huiskamer sterkte te leveren en je hebt er verder
alleen een paar elko's en weerstandenn bij nodig .
Nu is het natuurlijk ook mogelijk om dan ook maar het hele
ontvangstgedeelte met transistoren uit te rusten . Dit heeft
echter toch een paar nadelen, voor een goede gevoeligheid is het
nodig dat een regenerative detector heel soepel "op het
randje " van genereren kan worden gezet . Dit is nu juist
het sterke punt van een buis , de overgang is soms zo soepel dat
het niet of nauwlijkes waarneembaar is en bij een transistor gaat
dit toch vaak met een klap waardoor je hem niet goed kunt
instellen op het punt van hoogste gevoeligheid , verder heeft een
buis een erg goed groot signaal gedrag , een transistor raakt
snel overstuurd bij harde signalen . Verder heeft een
buisdetector maar weinig anode spanning nodig , omdat er voor een
buis toch al 12 volt gloeispanning wordt gebruikt , heb ik deze
12 volt gelijkgericht en afgevlakt voor de voeding van de LM 386
en met een tweede spanningsverdubbelende gerijkrichter verkrijg
ik 36 volt voor de voeding van de ECC 83 zodat de hele ontvanger
wordt gevoed uit een enkele 12 volts trafo of AC adapter .

De door mij gebruikte spoel bestaat uit 50 wind litze draad op
een 15 cm lange ferriet staaf , de kathode aftakking bevind zich
op 7 wind van onder . Met de 500 pf afstemcondensator was de
ontvanger af te stemmen van 0ngeveer 1800 Kc tot rond de 600 Kc ,
waarbij stations als Radio 5 , BBC , Duitslandfunk ,RTL en een
stel Franse zenders goed binnenkwamen zonder buitenantenne . Met
de 50 K potmeter is de schakeling soepel op het randje van
genereren in te stellen waarbij de geluidsterkte zelfs nog
behoorlijk kon worden teruggedraaid met de 100 K volume potmeter
aan de ingang van de versterkerschakeling .
Bij een tweede experiment heb ik de ferriet antenne vervangen
door een Oktal buisvoet met verschillende insteek spoelen . Ook
det werkt erg goed , ik heb een aantal verschillende spoelen
gemaakt op 25 mm PVC pijp en deze in Oktal sockels van oude
buizen gelijmd .
Hier een klein overzicht van de gebruikte spoelen :
100 wind 0,2 mm draad met de aftakking op 20 wind , ontvangst van
het grootste deel van de MG
60 wind 0,2 mm draad met de aftakking op 8 wind , ontvangst van
de Visserij en lage Kg band incl de 160 Mtr amateurband
30 wind 0,4 mm draad met de aftakking op 8 wind , ontvangst van
de korte golf band incl de 20 en 40 mtr amateur band
5 wind 0,7 mm draad met de aftakking op 1,5 wind , ontvangst van
de 10 tot 15 mtr band incl goede ontvangst op de 27 Mc
![]() |
Hier een detail foto van de hele
ontvanger gebouwd op een plaatje van 15 x 15 cm de wikkeling witte draad op de ferrietstaaf is een extra antenne aansluiting |
![]() |
Hier het voedings gedeelte de Zwarte elko met de diode is voor de 12 volts voeding van de LM 386 de 3 blauwe elkos met de twee diodes op de voorgrond is de spannings verdubbelaar welke de 36 volt opwekt welke als "hoogspanning" wordt gebruikt voor de ECC 83 |
![]() |
Hier de audio versterker de 386 welke in staat is een ruime 1 watt audio te leveren , voldoende voor een ruime kamersterkte van de meeste radiostations op Mg , zelfs overdag. |