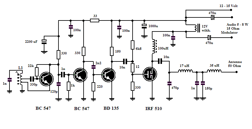
Mijn volgende project , niet meer echt LPAM maar wel nog
steeds QRP.
In deze zender heb ik gebruik gemaakt van een IRF 510 als eindfet
, deze wordt aangestuurd met een BD 135 mat daarvoor twee maal de
BC547
als Oscilator en Buffertrapje , Aan de uitgang heb ik gebruik
gemaakt van het bekande T filter voor de aanpassing naar 50 Ohm .
Een T filter staat bekend om
zijn goede harmonischen onderdrukking , de tweede harmonische is
al ruim 30 dB verzwakt . Dit zendertje heeft geen eigen modulator
maar wordt gemoduleerd
door een kleine versterker , een watt of 5 - 7 is al ruim
voldoende . modulatie d.m.v. een AF smoorspoel en twee elko's ,
voor de smoorspoel heb ik de secondaire wikkeling van een kleine
voedings trafo gebruikt , de mijne was voor 12 volt 0,7 A maar
iedere kleine trafo van 6 tot 18 volt is goed bruikbaar .
met deze zender haalde ik een output van ongeveer 4 - 5 watt
draaggolf vermogen en met de door mij gebruikte versterker ( een
uit een computer soundboxje )
haalde ik bij volle modulatie 16 watt PEP . Als voeding gebruikte
ik een 12 volt 2A geschakelde adapter . het voordeel van deze
geschakelde adapters is dat
ze een goed stabiele en bromvrije spanning leveren . Met deze
zender en 8 mtr antenne draad , heen en weer gespannen op het
balkon van de slaapkamer was het
signaal op de 5 km verder gelegen SDR ontvanger al een ruime S9+5
dB . de antenne draad was voorzien van een extra spoel om deze in
resonantie te brengen
op de zendfrequentie .
Hier het schema en de opbouw van deze kleine QRP zender

Hier een opname welke ik gemaakt heb via de SDR receiver , dit
was met de 8 mtr draadantenne op het balkon ![]()


Hoewel we in de eenentwintigste
eeuw leven en de meesten van ons de Lamp alleen maar kennen als
dat ding waar we
in het donker de krant bij lezen , werden vroeger
"Lampen"ook gebruikt in radio's ,televisie's ,
versterkers en zenders .
Het nu volgende schema is speciaal voor die Oldtimers welke nog
weten wat er bedoeld werd met een "Radio lamp " en dit
stukje
techniek uit een grijs verleden ook werkelijk nog in werking
hebben gezien. En voor de newbie's onder ons een unieke
gelegenheid
een blik te werpen in een lang vervlogen stukje radio historie .
Vroeger was het leven van een radioreparateur eenvoudig
, Als er weer eens een melding kwam "mijn radio doet het
niet "werd je naar de klant gestuurd met
een doosje reserve lampen , een kniptang en een schroevendraaier
,Verder een spanningzoeker en een universeel meter.
ik kan me die tijd nog goed herinneren , wat ik altijd meenam
waren de bekende standaard lampen , mooi in een koffertje achter
op de fiets , ach het vervoer was in die dagen ook nog eenvoudig.
AZ1 , AZ4 , AZ 41 , EZ80 en 81 voor de voeding , dan de meest
gebruikte "eindlampen" AL4 , EL3 , EBL1 , EBL 21 , EL41
en de EL 84 , mengbuizen waren ook vaak naar de eeuwige
jachtvelden dus een AK2 , ECH 3 , ECH 21 , ECH41 en een ECH 83
hoorden ook beslist niet te ontbreken in de reparatie koffer .
Verder nog een zooitje ongeregeld , dan een paar hoogfrequent en
laagfrequent penthode's AF3 , EF9 , EF6 , EF22 , EF 41 , EBF 89
en met de komst
van de FM radio's natuurlijk de EC 92 , ECC 85 en niet te
vergeten de beroemde EABC 80 . en behalve die E buizen natuurlijk
ook de nodige U buizen
voor de toen nog alom gebruikte radio's zonder voedingstrafo met
de 220 volt heel optimistisch direct aan het chassis , de aardlek
schakelaar bestond nog niet , vandaar die spanningzoeker.
Dan een handjevol condensatoren want vooral de Wima's en niet te
vergeten de bekende "negerkloten" ofwel die zwarte
teercondensatoren maakten vaak sluiting plus een handjevol
weerstanden , voor het geval dat. . Meer had je toen niet nodig
om iedere radio weer tot leven te wekken.
Ik kwam ergens in een
vergeten hoekje toch nog een paar buizen tegen , een doosje met
PCF 80's EF80's een paar EL 84's plus nog een paar bijbehorende
buisvoetjes en daaronder op de bodem van de doos ook nog een
handvol enorme weerstanden en condensatoren , ja die waren groot
in die dagen .
Toen kon ik het niet laten om hiermee toch nog eens een zendertje
te gaan bouwen . Ik ben uitgegaan van het bekende
"MOPA"principe
een MasterOscilator en een Power Amplifier . wel met slechts 1
buis de heel erg universele ECF 80 of PCF 80 een buisje wat in de
late jaren 50 , vroege jaren 60
voor heel veel verschillende toepassingen en een heel leuk buisje
om van alles en nog wat mee te bouwen . Vroeger , heel lang
geleden heb ik die ECF 80
zelfs al eens gebruikt om een 27 Mc tranceivertje te bouwen , het
triode deel als super reg detector / oscilator en het penthode
deel als LF versterker
gevoed uit de triller omvormer van een ( buizen) autoradio lukte
het werkelijk om met twee van die dingen tot op een kilometer
afstand of zo verbinding
te maken tussen twee auto's
Het LPAM zendertje wat ik nu gebouwd heb leverd toch nog een 3.5
watt draaggolf vermogen op middengolf en laat zich probleemloos
gebruiken
met de regelbare voeding welke een anode spanning kan geven van
50 tot 250 volt is het vermogen regelbaar van 0,3 tot 3,5 watt en
bij vol vermogen
verkrijg ik een ruime S9+10 db op de SDR ontvanger .



Klik
op de afbeeldingen voor een vergroting
Dan hier nog even
het voedings schema , het bovenste schema is het standaard schema
zoals werdt gebruikt in de meeste radio's van de jaren 50 en 60
met een EZ 80 of EZ 81 , dit type voeding leverd meestal een
spanning tussen de 340 en 370 volt , onze LPAM zender moet dan
ook worden aangesloten via
een weerstand om de spanning wat lager te maken
Het tweede schema
is de door mij gebruikte regelbare voeding welke een instelbare
spanning kan leveren tussen de 50 en 350 volt bij maximaal 60 mA
de gebruikte buis is een hoge stroom dubbeltriode van det type
6080 , deze werden oa. gebruikt in Tektronic osciloscopen als
regelbuis

Het
volgende project , Power Line Communication , Current Carrier
Transmission ,
Mag Loop en andere onzichtbare antenne's
Nog meer LPAM geknutsel
Na het minimaliseren van het zender vermogen is nu de antenne aan
de beurt . Omdat ik in de gezegende positie ben dat er redelijk
dichtbij mijn lokatie een pracht van een SDR ontvanger aan het
web hangt geeft dit me de mogelijkheid allerlei leuke antenne
proeven te nemen . Met het tegenwoordige gebruik van het lichtnet
als transmissie medium ( PLC toepassingen) en het oude Current
Carrier systeem besloot ik het enorme vermogen van mijn 1 watt
zender eens op van alles en nog wat los te laten om te zien of er
op de SDR te zien is . Wie schetst mijn verbazing dat zelfs
zonder buitenantenne maar met het RF in de waterleiding gepompt ,
het signaal daar op de SDR bijna net zo sterk doorkwam als met de
afgestemde draad antenne . Wat bij deze experimenten duidelijk is
geworden je , zeker voor LPAM niet altijd een flinke
buitenantenne nodig is . Een bekend voorbeeld hiervan zijn bv. de
oude draadloze telefoon sets uit de jaren 70 . Hier werd er
voor de handset een zendfrequentie gebruikt ergens in de 40 - 70
M/c terwijl de basis set werkte in het gebied van 1700 - 1600 Kc
, waarbij het zend signaal
ook als Carrier Current het lichtnet als antenne gebruikte .
Hoewel dit zendsignaal meestal niet verder door de bedrading ging
dan het lichtnet in de woning zelf door de dempende werking van
de spoelen in de verbruiks meter was het signaal met een goede
ontvanger soms toch tot op verschillende kilometers afstand goed
te ontvangen ondanks dat het effective uitgangsvermogen soms maar
enkele tientallen milliwatts bedroeg . Met dit gegeven in mijn
achterhoofd besloot ik het hieronder afgebeelde ecxperiment te
doen . Hier bleek het 1 watt signaal van mijn test zender op ruim
5 km afstand goed hoorbaar was op de SDR ontvanger van de UT
Twente
Het is wel raadzaam om dit soort experimenten alleen met LPAM
of QRP zenders uit te voeren , het loslaten van vermogens van
grotere vermogens kan enorme storingen veroorzaken in onze
moderne elektronika . Probeer dus in geen geval het vermogen van
die dikke SK 50 of VT kast op het lichtnet los te laten maar
blijf beneden de 5 watt .
| Hier een opname gemaakt met de SDR ontvanger van het
signaal van de 1 watt zender belast met de aarde /
waterleiding lus zoals op de onderste tekening |

Een goed werkende koppeling voor carrier current
Dit is een tuner voor Carrier
Current uitzendingen . Omdat de hoogfrequent impedantie van het
lichtnet heel laag is , in de meeste gevallen zelfs
onder de 1 Ohm moeten we de 50 zender uitgang omlaag
transformeren , hiervoor gebruik ik de volgende schakeling .
Met de twee afstemcondensatoren zoeken we het goede resonantie
punt , de tuner is bruikbaar van ongeveer 1800 tot 1000 Kc . Hij
is ook bruikbaar
voor het gebied beneden de 1 Mc maar dan moet de primaire spoel
bestaan uit 70 - 85 windingen ipv 60 wind
Denk er aan dat het secondaire gedeelte aan de 220 volt van het
lichtnet hangt , gebruik dus goede scheidings condensatoren , ik
heb hier een
tweetal 2 kilovolt type's gebruikt , de 2m2 weerstanden zorgen er
voor dar er op deze condensatoren geen spanning blijft staan na
het afkoppelen
een geladen condensator kan een flinke schok geven als je hem
aanraakt door deze weerstanden lekt een eventuele rest spanning
gelijk weg .
met behulp van de afstem meter is het gemakkelijk om de tuner
goed af te stemmen op de zendfrequentie met de twee condensatoren
, met de
aftakkingen op de secondaire spoel kies je eerst de hoogste
output en ga dan de twee afstem condensatoren op maximaal
afregelen

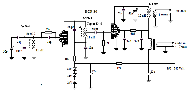
Nog meer kleine
zenders
Hier nog twee kleine zenders , als eerste een kleine korte
golf zender voor de 48 Mtr band , hier ben ik uitgegaan van de
eerste ECF 80 Mg zender
Ik heb hier de oscilator op 3,2 M/c laten werken en de anodekring
afgestemd op de tweede harmonische 6,4 M/c . Dit leverd nog
voldoende spanning
om het penthode deel voledig uit te sturen , hier wordt ook een
2,5 tot 3 watt output gehaald , voldoende om in heel europa
gehoord te worden.
Ter verbetering van de stabiliteit heb ik de voeding van het
triode deel gestabiliseerd op 75 volt d.m.v. een drietal zener
diode's . Met dit zendertje is een goed
signaal haalbaar tussen 6,2 en 6,5 M/c
de tweede zender is weer voor de middengolf , ook hier ben ik
uitgegaan van het oorspronkelijke ECF 80 schema , alleen is hier
het penthode deel
gebruikt als buffer/driver en wordt er als eindtrap een stevige
EL 86 gebruikt waarmee een ruime 7 tot 9 watt output kan worden
gehaald op Mg
Hou je van een stevig signaal en wil je niet gelijk met groot
vermogen buizen gaan werken is deze zender een goede compromie
tussen LPAM en MPAM
met een goede antenne is hiermee een reikwijdte van 25 - 35 Km
haalbaar


Aansluitingen van de gebruikte buizen in onder en boven aanzicht
Voor een buizenman
natuurlijk gesneden koek maar in onze tegenwoordige halfgeleider
tijd is het mischien even wennen , de aansluitingen van
IC's worden getekend gezien van af de bovenkant tegen
de klok in , de aansluitingen van buizen worden
getekend van de onderkant met de klok mee
.
Dat is natuurlijk wel zo handig , als je de buizenvoeten op een
chassis monteerd tel je de aansluitingen met de klok
mee .
Als je echter zoals ik doe , de oude 1930 montage methode
gebruikt zul je de aansluitingen net als halfgeleiders tegen
de klok in moeten tellen .
In de oude tijd en dan heb ik het inderdaad over de tijd van rond
1930 was het gebruikelijk om de verschillende onderdelen met
houtschroeven
op een plank te monteren en daarna de bedrading daartussen aan te
leggen . Ik heb ook deze manier toegepast , alleen gebruik ik
geen
plank maar soldeer ( of schroef ) ik de voetjes ed. op een stuk
blanke printplaat dat scheelt weer een hoop gaten boren .
Alleen is het nu soms lastig om geen vergissingen te maken met
het "achterste voren " tellen van de buis aansluitingen
. Daarom heb ik voor jullie maar een
onder en boven aanzicht getekend van de buisaansluitingen van de
gebruikte buizen , hopelijk maakt dat het monteren iets
eenvoudiger .

Twee lampen , 6
watt voor MG , 76 of 48 mtr
Het nu volgende
zendertje is ook weer een tweetraps MOPA zender alleen zijn hier
2 buizen gebruikt . Als oscilator heb ik een 6AU6 gebruikt
maar met een EF 91 , EF 92 of vergelijkbare buis werkt het net zo
goed . Als tweede buis heb ik gekozen voor de EL86
Een EL 84 doet het op deze plek ook wel , alleen haalde ik daarme
iets minder vermogen . Met de EL 86 haalde ik in de
proefschakeling een ruime 6,5 watt
met een EL 84 lag het haalbare vermogen ergens tussen de 5 en 5,5
watt . Opvallend was de stabiliteit van de VFO , verloop ruim
minder dan 100 hertz tijdens het opwarmen waarna de frequentie
binnen 10 - 15 hertz constant bleef
Het schema en de foto's laten duidelijk de opbouw zien , tevens
heb ik de spoelgegevens er bij gedaan voor zowel Mg als voor
meerdere KG banden.
Op de 42 en 48 mtr band werkt de oscilator ook als frequentie
verdubbelaar , het rooster/kathode deel oscileert hier op de
halve frequentie in de
3 tot 3,5 Mc band , de anode is dan afgestemd in de 6 - 7 Mc band
waarbij er voldoende sturing overbleef om de EL 86 goed aan te
sturen .

| Hier een opname gemaakt via de SDR van deze 6 watt
zender , bij deze test de sound processor op max gezet Multiband op compress 93% , Naband op Limit 4,3x 77,7 % doorlaat band op 4500 Hertz , mod diepte 95 % |
![]() |
|
| Hierboven een detail foto van de acilator spoel en de 50 PF afstem condensator | |
![]() |
|
| Hierboven zien we de tankspoel , aan de onderzijde de
5 windingen voor de 40 Ohm uitkoppeling De afstemcondensator is een philips type uit een 50 - 60ér jaren radio |
|
![]() |
Hier de zender in front aanzicht , geheel links een
apart "hok" voor de oscilator spoel en fijnregel condensator waarmee de frequentie ongeveer 30 Kc kan worden afgestemd De 6AU6 zit in een afgeschermde buishouder |
![]() |
Hier een detail opname van de schakeling tussen de
twee buizen , duidelijk zichtbaar spoel L2 , gewikkeld op
een stukje van een 11 mm lijmpatroon links van de EL 86 nog duidelijk zichtbaar de parasieten stopper , een 10 windingen spoeltje om een 100 Ohm weerstandje |
![]() |
Hier nog een keer een duidelijke foto van dit parasieten stoppertje , dit mag in geen enkele eindtrap ontbreken , met of zonder zul je op het eerste gehoor geen verschil merken , maar als je het uitgangs signaal zonder dit stoppertje op een spectrum analyser gaat bekijken , ziet het signaal er niet meer uit en zijn er diverse spike's te zien soms wel tot boven de 500 M/c |